Se cuenta con 11 urnas etiquetadas según \(u = 0,1,\dots,10\), que contienen diez bolas cada una. La urna \(u\) contiene \(u\) bolas azules y \(10-u\) bolas blancas. Fede elige una urna \(u\) al azar y extrae con reposición \(N\) bolas, obteniendo \(n_A\) azules y \(N-n_A\) blancas. Nico, el amigo de Fede, observa atentamente. Si después de \(N=10\) extracciones resulta \(n_A = 3\), ¿cuál es la probabilidad de que la urna que Fede está usando sea la \(u\)?
La teoría de las probabilidades permite predecir una distribución sobre posibles valores de un resultado dado cierto conocimiento (o estado) del universo: probabilidad hacia adelante
Por el contrario, muchas veces estamos interesados en realizar inferencias sobre el estado del universo a partir de observaciones: probabilidad inversa.
\[p(\mathcal{H}\mid E) = \frac{p(E\mid\mathcal{H}) p(\mathcal{H})}{p(E)}\]
\[p(\mathcal{H}\mid E) \propto p(E\mid\mathcal{H}) p(\mathcal{H})\]
Conociendo \(N\), si conociéramos \(u\) podríamos calcular las probabilidades de los diferentes \(n_A\): probabilidad hacia adelante.
Aquí observamos un \(n_A\) y queremos calcular las probabilidades de los posibles valores de \(u\): probabilidad inversa.
\[p(u\mid n_A, N) = \frac{p(n_A\mid u, N)p(u)}{p(n_A\mid N)}\]
Probabilidad conjunta de las cantidades observables (datos) y cantidades no observables (parámetros):
\[ p(u,n_A\mid N) = p(n_A\mid u, N) p(u) \]
Podemos escribir la probabilidad de \(u\) condicionada a \(n_A\):
\[ \begin{array}{ccl} p(u\mid n_A,N) & = & \frac{p(u,n_A\mid N)}{p(n_A\mid N)} \\ & = & \frac{p(n_A\mid u, N) p(u)}{p(n_A\mid N)} \end{array} \]
Es la probabilidad de cada valor de \(u\) luego de haber observado \(n_A = 3\) bolas azules
La probabilidad marginal de \(u\) es
\[p(u) = \frac{1}{11}\]
Es la probabilidad inicial de haber tomado la urna \(u\)
La probabilidad de \(n_A\) dado \(u\) (y \(N\)) es:
\[p(n_A\mid u,N) = {N \choose n_A} \left( \frac{u}{10} \right)^{n_A} \left( 1 - \frac{u}{10} \right)^{N-n_A}\]
Como \(n_A=3\) es fijo (¡son los datos observados!), \(p(n_A\mid u,N)\) es una función de \(u\). Indica qué tan compatibles son los datos observados con los distintos valores de \(u\)
El denominador, \(p(n_A\mid N) = p(n_A)\), es
\[ \begin{array}{ccl} p(n_A\mid N) & = & \sum_u p(u,n_A\mid N) \\ & = & \sum_u p(n_A\mid u, N) p(u) \\ & = & \frac{1}{11} \sum_u p(n_A\mid u, N) \end{array} \]
Finalmente, la probabilidad de interés \(p(u\mid n_A,N)\) es
\[ p(u\mid n_A,N) = \frac{\color{#00008B}{p(n_A\mid u,N)p(u)}}{p(n_A\mid N)} \]
\[ p(u\mid n_A,N) = \color{#00008B}{{N \choose n_A} \left( \frac{u}{10} \right)^{n_A} \left( 1 - \frac{u}{10} \right)^{N-n_A} \frac{1}{11}} \frac{1}{p(n_A\mid N)} \]
\(p(u\mid n_A,N)\) es una función de \(u\): es la credibilidad de los valores de \(u\) luego de observar los datos (es decir, condicionada a \(n_A=3\)).
Gráficamente…
Gráficamente…
Pasamos de una credibilidad a priori antes de observar los datos, a una a posteriori luego de observar \(n_A = 3\)
¿Pueden las personas intolerantes al gluten distinguir harina común de harina sin gluten en un ensayo ciego? En un experimento, de 35 sujetos, 12 identificaron correctamente la harina común y 23 se equivocaron o no supieron decir de qué harina se trataba.
Incluso si no hubiera intolerantes al gluten en el experimento, esperaríamos encontrar algunas identificaciones correctas… Basándonos en el número de identificaciones correctas, ¿cuántos de los sujetos son intolerantes al gluten y cuántos estaban adivinando?
Supongamos que una persona intolerantes al gluten tiene una probabilidad de \(0.90\) de detectar la harina común mientras que una persona sin alergia detecta harina común con una probabilidad de \(0.40\) (y con una probabilidad de \(0.6\) se equivoca o no sabe decir).
Llamemos:
¿Cuáles son las cantidades conocidas? ¿Cuáles son las cantidades desconocidas? ¿Cómo es el modelo de probabilidad hacia adelante? ¿Cómo es el problema inverso?
Conociendo \(N\), \(\pi_a\) y \(\pi_f\), si conociéramos \(N_a\) podríamos calcular las probabilidades de los diferentes \(n_i\): probabilidad hacia adelante
Aquí observamos \(n_i\) y queremos realizar inferencias sobre \(N_a\): probabilidad inversa
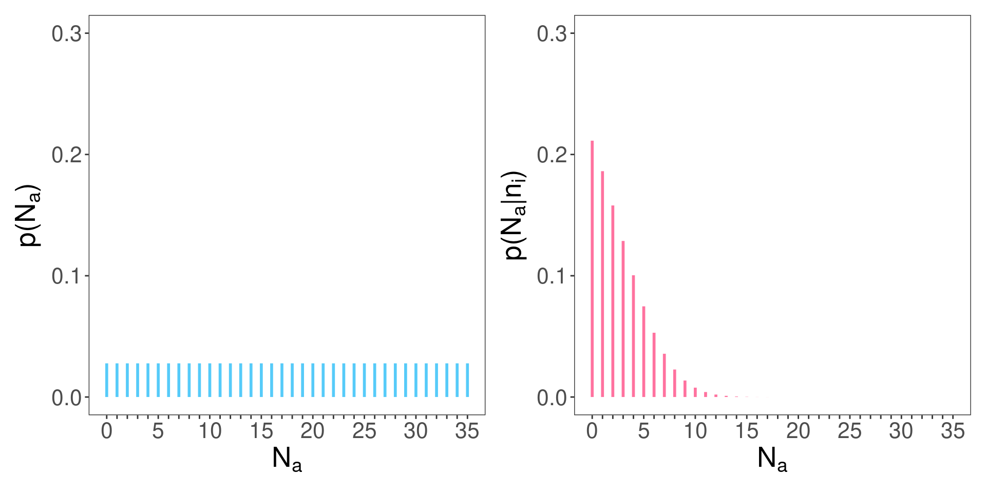
Digamos que a priori cualquier número de \(N_a\) es igualmente probable o esperable:
\[p(N_a) = \frac{1}{36}\]
¿Cómo construimos la verosimilitud de los diferentes valores de \(N_a\) \(p(n_i\mid N_a)\)?
Pensemos de forma generativa (con el modelo de probabilidad hacia adelante). Imaginemos que conocemos \(N_a\) (además de \(N\), \(\pi_a\) y \(\pi_f\)), ¿podríamos escribir un programa que simule diferentes valores de \(n_i\)?
El número de identificaciones correctas \(n_i\) es la suma de las identificaciones correctas entre los \(N_a\) intolerantes (\(n_{ia}\)) y los \(N-N_a\) no alérgicos (\(n_{if}\)). ¿Cuántas identificaciones habrá en cada grupo?
\[n_{ia} \sim Bi(N_a,\pi_a)\] \[n_{if} \sim Bi(N-N_a,\pi_f)\] \[n_i = n_{ia} + n_{if}\]
Sabríamos calcular las probabilidades de los diferentes valores de \(n_{ia}\) y \(n_{if}\), ¿no?.
Recordemos que no conocemos \(N_a\). En nuestro caso, la verosimilitud de cada valor de \(N_a\) es la probabilidad de observar \(n_i=12\) para ese valor de \(N_a\).
\[ \begin{array}{lll} p(n_i=12\mid N_a) & = & p(n_{ia}=0\mid N_a)p(n_{if}=12\mid N_a) \\ & & \quad + p(n_{ia}=1\mid N_a)p(n_{if}=11\mid N_a) + \dots \end{array} \]
Queda como ejercicio calcular a mano \(p(n_i\mid N_a)\) o, mejor aún, escribir un programita que calcule \(p(n_i\mid N_a)\)
Finalmente,
\[p(N_a\mid n_i) = \frac{p(n_i\mid N_a) p(N_a)}{p(n_i)}\]
Supongamos que existe un idioma con seis palabras: \[ \text{\{perro, parra, farra, carro, corro, tarro\}} \]
Estas son las probabilidades a priori de cada una de las palabras del vocabulario
Alguien escribe ‘farra’, ¿qué quiso escribir?
¿Qué sería en este caso la verosimilitud?
La verosimilitud de ‘perro’ es qué tan probable es escribir ‘farra’ cuando se quería escribir ‘perro’: \(p(\mathrm{farra}\mid\mathrm{perro})=\pi^3(1-\pi)^2\)
Para obtener la probabilidad a posteriori de cada palabra, necesitamos combinar la información a priori con los datos (¿cuáles son los datos?). Aplicamos la Regla de Bayes:
\[p(\mathrm{palabra}\mid \mathrm{farra}) = \frac{p(\mathrm{farra}\mid \mathrm{palabra})p(\mathrm{palabra})}{p(\mathrm{farra})}\]
La inferencia bayesiana es la realocación de la credibilidad del conjunto de cantidades desconocidas (parámetros) de un modelo, una vez observado un conjunto de datos.
Se desea estimar la proporción de agua que cubre el planeta Tierra. Para ello se arroja hacia arriba un “globo terráqueo antiestrés” y se registra la posición del dedo índice al volver a tomarlo.
Se arroja el globo 11 veces hacia arriba y se obtiene la siguiente secuencia: \[TAAATTAATAA\]
Llamemos:
\(\pi\) es una cantidad continua entre 0 y 1. Esta vez no la discretizaremos.
¿Cómo asignamos una credibilidad a priori para los valores de \(\pi\)?
Con una distribución de probabilidad.
\[ \pi \sim \mathrm{Beta}(a,b) \]
\[ p(\pi\mid a,b) = p(\pi) = \frac{\pi^{a-1} (1-\pi)^{b-1}}{B(a,b)} \]
\[ B(a,b) = \int_0^1 \pi^{a-1} (1-\pi)^{b-1} d\pi = \frac{\Gamma(a)\Gamma(b)}{\Gamma(a+b)} \]
\[ \Gamma(x) = \int_0^\infty u^{x-1} e^{-u} du \]
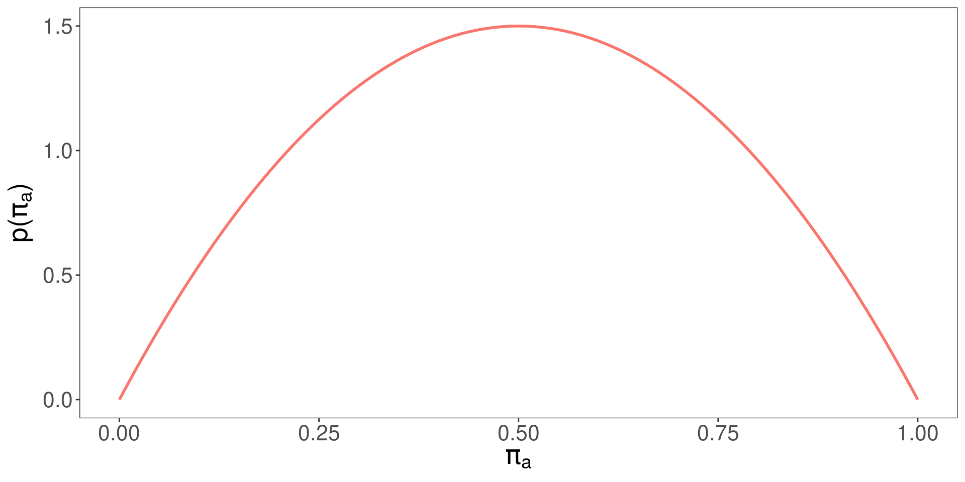
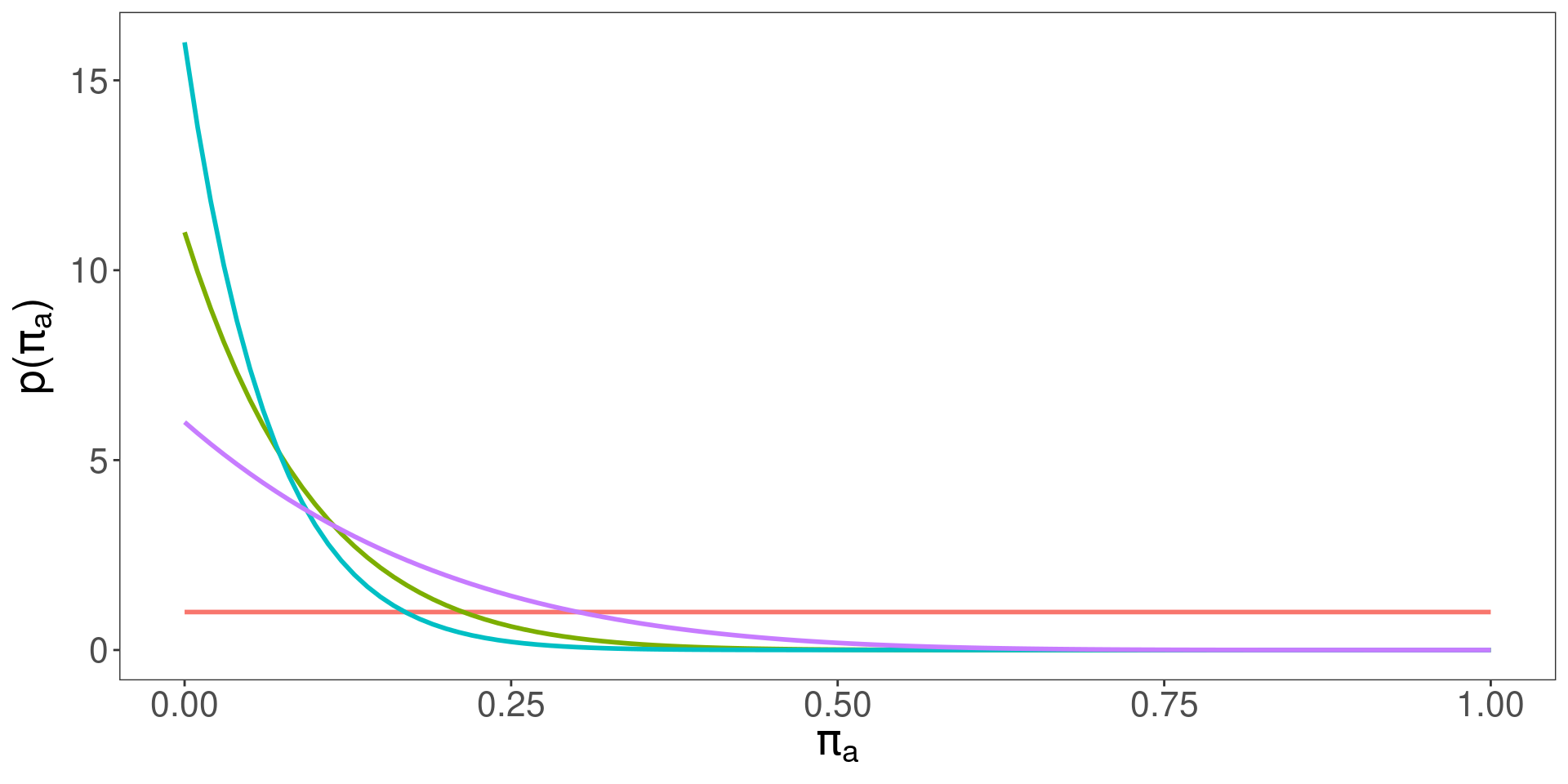
Una posible elección de valores para la distribución a priori es \(\text{Beta}(2,2)\)
¿Cuál es la probabilidad de observar los datos que observamos para diferentes valores del parámetro?
\[ Y \mid \pi, N \sim Bi(N,\pi) \]
\[p(y\mid \pi, N) = {N \choose y }\pi^y (1-\pi)^{N-y} = p(y\mid \pi)\]
\[p(\pi\mid y) = \frac{p(y\mid \pi)p(\pi)}{p(y)}\]
\[p(\pi\mid y) = \frac{{N \choose y }\pi^y (1-\pi)^{N-y} \frac{\pi^{a-1} (1-\pi)^{b-1}}{B(a,b)}}{\int p(y\mid\pi) p(\pi) d \pi}\]
La integral en el denominador suele ser un problema. Con dos parámetros es una integral doble, con tres parámetros, una triple, etc. Esta integral puede ser intratable (intractable) (no tener solución exacta, analítica, cerrada). No hay vaca vestida de uniforme que nos salve.
Recordando que: \[ \mathrm{posterior} \propto \mathrm{prior}\times\mathrm{likelihood} \]
Resulta \[p(\pi\mid y) \propto p(y\mid\pi) p(\pi)\]
\[p(\pi\mid y) \propto {N \choose y }\pi^y (1-\pi)^{N-y} \frac{1}{B(a,b)} \pi^{a-1}(1-\pi)^{b-1}\]
\[p(\pi\mid y) \propto {N \choose y } \frac{1}{B(a,b)} \pi^{(y+a)-1} (1-\pi)^{(N-y+b)-1}\]
\[p(\pi\mid y) = K C \pi^{(y+a)-1} (1-\pi)^{(N-y+b)-1}\]
\[p(\pi\mid y) = K^* \pi^{(y+a)-1} (1-\pi)^{(N-y+b)-1}\]
Para que \(\int_0^1 p(\pi\mid y) d \pi = 1\), debe ser
\[K^* = \frac{1}{B(y+a,N-y+b)} = \frac{\Gamma\left[(y+a)+(N-y+b)\right]}{\Gamma(y+a)\Gamma(N-y+b)}\]
Por lo tanto, resulta que la distribución a posteriori es Beta de parámetros \(y+a\) y \(N-y+b\)
\[ p(\pi\mid y) = \frac{\pi^{(y+a)-1}(1-\pi)^{(N-y+b)-1}}{B(y+a,N-y+b)} \]
\[ \pi\mid y \sim \text{Beta}(y+a,N-y+b) \]
Nos las arreglamos para encontrar la solución exacta al problema de inferir el parámetro de una distribución binomial a partir del número de éxitos observados.
El prior y el posterior tienen la misma forma distribucional. Esto ocurre por la elección del prior y el likelihood.
Una distribución \(\mathcal{F}\) se dice conjugada de una verosimilitud \(\mathcal{L}\) si cuando la distribución a priori es \(\mathcal{F}\), la distribución a posteriori también es \(\mathcal{F}\)
Se desea estimar la proporción de agua que cubre el planeta Tierra. Para ello se arroja hacia arriba un “globo terráqueo antiestrés” y se registra la posición del dedo índice al volver a tomarlo.
Se arroja el globo 11 veces hacia arriba y se obtiene la siguiente secuencia: \[TAAATTAATAA\]
\[ \begin{aligned} Y \mid\pi & \sim \text{Binomial}(N,\pi)\\ \pi & \sim \text{Beta}(a,b) \end{aligned} \]
con \(N=11\), \(a=2\) y \(b=2\).
Al observar \(y=7\) resulta
\[\pi\mid y \sim \text{Beta}(a+y,b+N-y)\] \[\pi\mid y \sim \text{Beta}(2+7,2+4)\]
Queremos estimar la probabilidad \(\pi\) de que salga cara al arrojar una moneda.
Credibilidad a priori: \(\text{Beta}(2,2)\)
¿Cómo cambia nuestra creencia si…
4 caras en 6 tiradas
40 caras en 60 tiradas
2 caras en 2 tiradas
40 caras en 40 tiradas
3 caras en 4 tiradas, luego 1 cara en 2 tiradas
La inferencia bayesiana presenta ciertas características que se repiten independientemente de las distribuciones elegidas.
Vamos a formalizar lo que observamos en el ejemplo para el modelo Beta–Binomial. Para esto será útil el siguiente resultado:
\[\text{Si } X \sim \text{Beta}(a,b)\]
\[\mathbb{E}({X}) = \frac{a}{a+b}\]
La distribución a priori es \(\text{Beta}(a,b)\) y la distribución a posteriori es \(\text{Beta}(y+a,N-y+b)\).
La media del es:
\[ \begin{aligned} \mathbb{E}[{\pi\mid y}] & = \frac{y+a}{a+b+N} \\ & = \frac{y}{a+b+N} + \frac{a}{a+b+N} \\ & = \frac{N}{a+b+N}\frac{y}{N} + \frac{a+b}{a+b+N} \frac{a}{a+b} \\ & = \frac{N}{a+b+N}\frac{y}{N} + \frac{a+b}{a+b+N} \mathbb{E}{[p(\pi)]} \end{aligned} \]
La distribución a posteriori representa un balance (promedio ponderado o combinación convexa) entre la proporción observada y la proporción esperada a priori. Hay un shrinkage hacia la media del prior.
Si primero observamos \(y_1\) en \(N_1\) y luego observamos \(y_2\) en \(N_2\)… Con el primer conjunto de datos pasamos del prior al posterior y luego esa distribución se convierte en el nuevo prior:
\[\text{Beta}(a,b) \rightarrow \text{Beta}(y_1 + a, N_1 - y_1 + b)\]
\[\text{Beta}(y_1 + a, N_1 - y_1 + b) \rightarrow \text{Beta}(y_2 + y_1 + a,N_2 - y_2 + N_1 - y_1 + b)\]
\[\text{Beta}(a,b) \rightarrow \text{Beta}((y_1+y_2) + a, (N_1+N_2) - (y_1+y_2) + b)\]
Es idéntico a observar \(y_1+y_2\) en \(N_1+N_2\)
La Regla de Bayes permite combinar dos fuentes de información: la información a priori (lo que sabemos hasta el momento), y la nueva información (representada por la verosimilitud). La distribución a posteriori representa un compromiso entre la verosimilitud de los datos y la credibilidad a priori.
Distribución predictiva a posteriori (también distribución posterior predictiva) (en inglés posterior predictive distribution): queremos predecir un valor futuro de la variable de interés, \(\tilde{y}\). Más aún, interesa la distribución de \(\tilde{y}\) a posteriori, es decir, luego de observar los datos \(y\): \(\tilde{y}\mid y\)
\[ p(\tilde{y}\mid y) = \int p(\tilde{y}\mid\pi) p(\pi\mid y) d\pi \]
Para el caso binomial que venimos estudiando, consideramos una realización más (tirar el globo terráqueo y agarrarlo). ¿Cuál es la probabilidad de obtener \(A\) (agua)?
\[ \begin{aligned} p(\tilde{y} = 1\mid y) & = \int_0^1 \pi\ \vphantom{\tilde{y}}p(\pi\mid y) d \pi = \mathbb{E}[{\pi\mid y}] \\ & = \frac{y+a}{y+a+N-y+b} = \frac{y+a}{N+a+b} \\ \end{aligned} \]
Consideremos un caso particular:
En una bolsa hay bolitas negras y blancas, queremos saber cuál es la probabilidad de sacar una bolita negra. A priori no sabemos nada. Sacamos (con reposición) tres veces una bolita. Las tres veces sale negra. ¿Cuál es la probabilidad de que la próxima bolita sea negra?
\[p(\tilde{y}=1\mid y) = \frac{y+1}{N+2}\]
Los parámetros tienen una distribución de probabilidad. Incorporar la incertidumbre en el valor de \(\pi\) nos permite no entusiasmarnos tanto con los datos, hacer predicciones más conservadoras con a pocos datos, regularizar.

Estadística Bayesiana – 2026